Quý Khách lưu ý hiện cảm biến đi kèm mạch chuyển Adapter để chuyển sang chuẩn chân 2.54mm dễ dàng giao tiếp.
Cảm biến bụi Laser Optical Dust Sensor PM2.5 Plantower PMS7003 được sử dụng để đo nồng độ bụi trong không khí, đặc biệt cảm biến sử dụng tia laser nên có thể xác định nồng độ bụi mịn PM2.5 một cách chính xác, cảm biến có bộ tiền xử lý tích hợp nên dữ liệu trả ra không cần phải qua các bước căn chỉnh mà có thể sử dụng ngay, cảm biến sử dụng giao tiếp UART nên rất dễ giao tiếp với Vi điều khiển, thích hợp với các ứng dụng đo chất lượng, quan trắc không khí.
Thông số kỹ thuật:
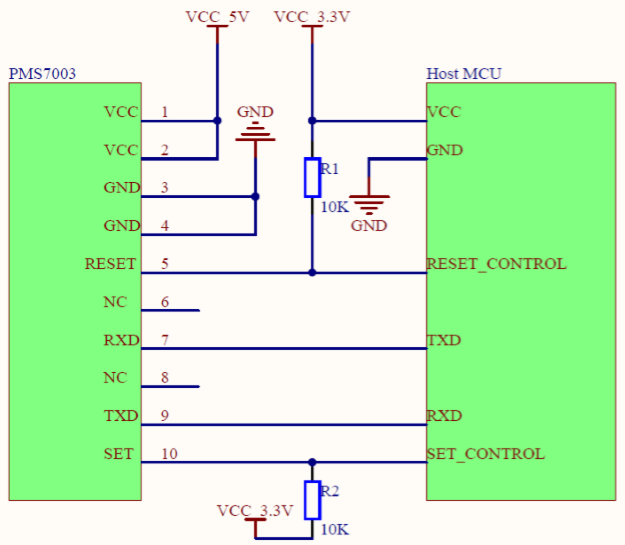
Sơ đồ kết nối:





Mọi thắc mắc xin Quý Khách nhắn tin qua Zalo OA / Facebook Messenger để được hỗ trợ sớm nhất, Hshop xin chân thành cảm ơn!
Quý Khách nên tìm hiểu kỹ thông tin sản phẩm, chính sách Bảo Hành & Đổi Trả trước khi đặt hàng, khi nhận hàng Quý Khách nên mở gói hàng cẩn thận giữ lại đầy đủ phụ kiện, bao bì, vỏ hộp còn mới, không rách, móp méo trong ít nhất 7 ngày.
Các bước mua hàng Online tại Hshop.vn:
Quý Khách có thể thanh toán cho Hshop.vn qua 3 cách sau:
Mọi thắc mắc xin Quý Khách nhắn tin qua Zalo OA / Facebook Messenger để được hỗ trợ sớm nhất, Hshop xin chân thành cảm ơn!
Quý Khách lưu ý hiện cảm biến đi kèm mạch chuyển Adapter để chuyển sang chuẩn chân 2.54mm dễ dàng giao tiếp.
Cảm biến bụi Laser Optical Dust Sensor PM2.5 Plantower PMS7003 được sử dụng để đo nồng độ bụi trong không khí, đặc biệt cảm biến sử dụng tia laser nên có thể xác định nồng độ bụi mịn PM2.5 một cách chính xác, cảm biến có bộ tiền xử lý tích hợp nên dữ liệu trả ra không cần phải qua các bước căn chỉnh mà có thể sử dụng ngay, cảm biến sử dụng giao tiếp UART nên rất dễ giao tiếp với Vi điều khiển, thích hợp với các ứng dụng đo chất lượng, quan trắc không khí.
Thông số kỹ thuật:
Sơ đồ kết nối:




