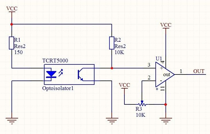
Cảm biến phản xạ hồng ngoại TCRT5000 Infrared Reflective Sensor làm việc dựa trên nguyên lý khi ánh sáng hồng ngoại từ LED hồng ngoại phát ra nếu có vật phản xạ hồng ngoại thì LED thu hồng ngoại sẽ hoạt động, để có độ chính xác hơn trong quá trình cảm biến hoạt động ta cần kết hợp với opamp hoặc bộ chuyển đổi ADC, sơ đồ nguyên lý như bên dưới:

Mọi thắc mắc xin Quý Khách nhắn tin qua Zalo OA / Facebook Messenger để được hỗ trợ sớm nhất, Hshop xin chân thành cảm ơn!
Quý Khách nên tìm hiểu kỹ thông tin sản phẩm, chính sách Bảo Hành & Đổi Trả trước khi đặt hàng, khi nhận hàng Quý Khách nên mở gói hàng cẩn thận giữ lại đầy đủ phụ kiện, bao bì, vỏ hộp còn mới, không rách, móp méo trong ít nhất 7 ngày.
Các bước mua hàng Online tại Hshop.vn:
Quý Khách có thể thanh toán cho Hshop.vn qua 3 cách sau:
Mọi thắc mắc xin Quý Khách nhắn tin qua Zalo OA / Facebook Messenger để được hỗ trợ sớm nhất, Hshop xin chân thành cảm ơn!
Cảm biến phản xạ hồng ngoại TCRT5000 Infrared Reflective Sensor làm việc dựa trên nguyên lý khi ánh sáng hồng ngoại từ LED hồng ngoại phát ra nếu có vật phản xạ hồng ngoại thì LED thu hồng ngoại sẽ hoạt động, để có độ chính xác hơn trong quá trình cảm biến hoạt động ta cần kết hợp với opamp hoặc bộ chuyển đổi ADC, sơ đồ nguyên lý như bên dưới:
